Chapter 0.9

Chapter 9: Inference Optimization

Comprehensive guide to optimizing LLM inference covering latency (TTFT/TPOT), throughput, cost reduction, KV cache fundamentals, quantization, attention optimizations, and service-level optimization strategies.

Inference Optimization (Latency + Throughput + Cost)

The mental model

Inference optimization is a 3-layer game: Model × Service × Hardware. And for autoregressive LLMs you’re optimizing two different systems:

  • Prefill (TTFT): compute-bound (parallelizable)
  • Decode (TPOT): memory-bandwidth-bound (sequential)

If you don’t separate these, you’ll “optimize” the wrong thing.


1) What to optimize: the metrics that matter to CTOs

The 4 metrics that decide success

  • TTFT (Time to First Token) → perceived responsiveness
  • TPOT / ITL (Time per Output Token) → streaming speed
  • Throughput (Tokens/sec) → cost driver
  • Goodput = requests/sec that meet SLOs (prevents “throughput wins” that ruin UX)

Heuristic: Optimize for goodput, not raw TPS. That’s how you avoid “it’s fast but unusable.”


2) Foundational bottleneck: the KV cache (the silent GPU killer)

Why KV cache dominates

  • KV cache prevents recompute during decoding, but it grows with:

    • batch size
    • sequence length
    • layers × hidden size
    • precision

KV Cache size: 2 * batch_size * seq_len * num_layers * hidden_size * sizeof(dtype)

Heuristic: Most “why is my 70B slow/expensive?” problems are really KV cache pressure problems.


3) The optimization ladder (highest ROI first)

Start here (most teams get 70% of wins)

  1. Use a modern inference server (vLLM/TGI/TRT-LLM)
  2. Continuous batching (keep GPU busy under concurrency)
  3. KV cache efficiency (PagedAttention-like memory management)
  4. Quantization (INT8/INT4) to reduce bandwidth pressure

Then escalate to: 5) Fused attention kernels (FlashAttention) (esp. long context) 6) Prompt/prefix caching (reduce TTFT for repeated prefixes) 7) Speculative decoding (lower TPOT/latency; adds complexity) 8) Parallelism (tensor/pipeline) if model doesn’t fit on one GPU


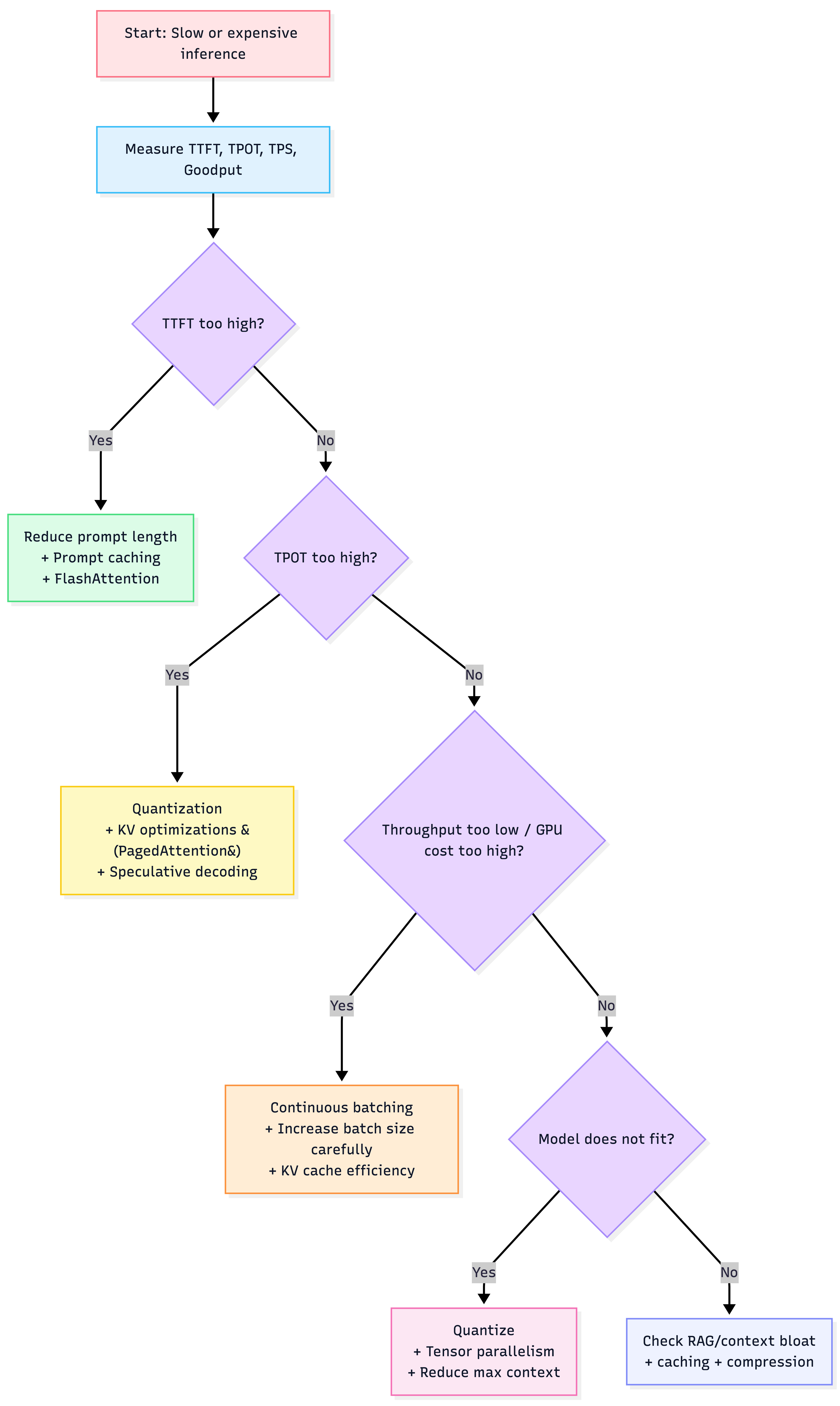
4) Map symptoms → fixes (the table you’ll actually use)

Symptom Likely root cause Primary fixes Trade-off
High TTFT (slow to start) long prompt prefill Prompt caching, reduce prompt length, FlashAttention cache memory + infra complexity
High TPOT (slow streaming) decode bandwidth bound Quantization, speculative decoding, MQA/GQA models quality risk + complexity
High GPU bill / low TPS poor utilization Continuous batching, PagedAttention, raise batch size carefully latency vs throughput tradeoff
Model doesn’t fit weights + KV exceed VRAM quantize, tensor parallelism comm overhead, engineering time
RAG slow + costly long context & repeated prefixes prompt caching + compression + batching caching correctness + invalidation effort

Heuristic: If TTFT is bad, don’t waste time on decode tricks. If TPOT is bad, caching won’t save you.


5) Model-level optimizations (change the model)

Quantization (low-hanging fruit)

  • PTQ: fast, no retraining (risk: accuracy loss with naïve PTQ on LLMs)

  • QAT: more accurate but requires training

  • Transformer quantization is tricky due to activation outliers; methods like:

    • SmoothQuant (shift difficulty from activations to weights)
    • GPTQ (layer-wise PTQ using second-order info)
    • mixed precision approaches (keep outliers in FP16)

CTO heuristic: Quantize first, then re-run your app eval suite (Chapter 6). If business metrics don’t degrade, it’s free money.

Pruning & sparsity

  • Unstructured sparsity often doesn’t speed up without specialized kernels.
  • Structured / N:M sparsity can be hardware-accelerated (e.g., 2:4) but increases complexity.

Distillation

  • Train a smaller model to mimic a teacher’s outputs (“dark knowledge”).
  • High ROI when you need to serve huge volume at low cost.

6) Attention/KV architecture optimizations (reduce cache pain)

MHA vs MQA vs GQA

  • MQA: shared K/V across heads → smallest KV cache, fastest decode (possible quality drop)
  • GQA: compromise: groups share K/V (near-MHA quality, smaller cache)
  • Many large models adopt GQA (e.g., Llama 2 70B)

PagedAttention (vLLM-style KV memory paging)

  • KV cache stored in fixed-size blocks → reduces fragmentation

  • Enables:

    • much larger effective batch sizes
    • prefix sharing (copy-on-write)

Heuristic: If you serve high concurrency, PagedAttention + continuous batching is the “default modern stack.”

FlashAttention (fused kernel)

  • Minimize HBM reads/writes by fusing operations and using SRAM tiling.
  • Big wins for long context.

7) Break the autoregressive bottleneck (advanced)

Speculative decoding

  • Draft model proposes k tokens; target model verifies in parallel.
  • Speedup depends on acceptance rate.

When to use: you’ve already implemented batching + KV optimizations, and TPOT is still limiting UX.

Parallel decoding (e.g., Medusa-like)

  • Multiple decoding heads predict future tokens; verify via tree-style selection.
  • Higher complexity; emerging but powerful.

8) Service-level optimization (how you schedule + serve)

Continuous batching (state-of-the-art)

  • Keeps the batch full by swapping in new requests as old ones finish.
  • Delivers major throughput gains under real traffic.

Parallelism (when you must scale across GPUs)

  • Tensor parallelism: split matrices within a layer (good latency; needs fast interconnect)
  • Pipeline parallelism: split layers across GPUs (fits big models; more latency/bubbles)
  • Sequence parallelism: partition along sequence dim to reduce activation memory

Prompt/prefix caching

  • Cache KV for shared prefixes (system prompts, long instructions, repeated contexts).
  • Reduces TTFT and cost.

Heuristic: In enterprise assistants, prompt caching is often the single biggest TTFT win.


9) A practical decision flowchart (use this in architecture reviews)


10) AWS-first “default stack” for optimized serving (practical)

MVP (fastest to ship)

  • Managed model API (e.g., Bedrock/SageMaker endpoint)
  • Focus on routing + caching + context reduction
  • Track TTFT/TPOT + cost per successful task

Self-hosted (performance-first)

  • EKS or ECS GPU + vLLM (or TGI / TRT-LLM)
  • Prometheus/Grafana + CloudWatch for infra metrics
  • Explicit SLOs: TTFT, TPOT, goodput, error budget
  • Canary rollouts + fallbacks

Heuristic: Self-hosting only wins if you can keep GPUs highly utilized and you’ve done the above optimizations.


“If you remember 8 things”

  1. Prefill ≠ decode. Measure TTFT and TPOT separately.
  2. KV cache drives memory pressure and cost.
  3. Optimize for goodput, not raw TPS.
  4. Biggest wins: continuous batching + KV paging + quantization.
  5. FlashAttention helps long contexts; caching helps repeated prefixes.
  6. Speculative decoding is an “advanced lever” after the basics.
  7. Parallelism is a tax—pay it only when the model doesn’t fit.
  8. Every optimization must be validated with your app eval suite (quality regressions are common).