
Agentic MLOps Platform
An AI-powered multi-agent platform that designs, validates, and generates complete MLOps infrastructure—from requirements to deployment-ready code
A showcase of products, tools, and experiments I've built.

An AI-powered multi-agent platform that designs, validates, and generates complete MLOps infrastructure—from requirements to deployment-ready code

Fine-tuning a reasoning-first LLM to generate sitcom screenplays with on-brand humor, character voice, and multi-step setups.

Multi-stage fine-tuning pipeline creating a Feynman-style physics tutor in Kannada, combining SFT and RAG for intuitive, grounded explanations

LLM powered platform which takes on the persona of popular TV show characters that you can chat with

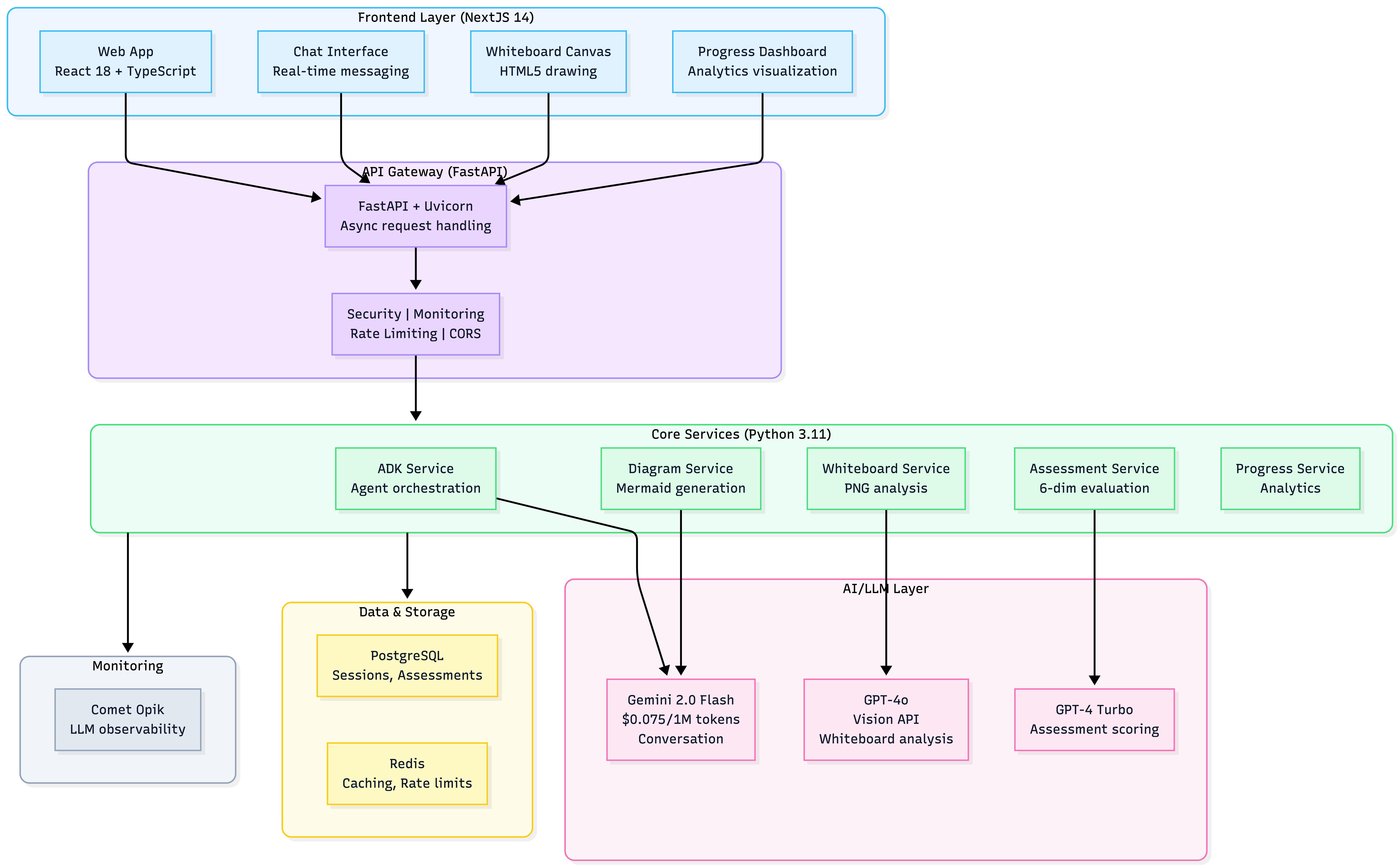
AI-powered learning platform transforming system design interview preparation through interactive tutoring, real-time whiteboard feedback, and comprehensive progress tracking

Legacy project with model training, evaluation, and production deployment notes.

Legacy project on price prediction with data pipelines and production architecture.

Legacy project exploring alternate search ranking and experimentation.