Chapter 0.4

Chapter 4: Data + Models

Data-centric AI approach covering dataset engineering, data synthesis, model selection framework, and the escalation ladder from prompting to RAG to fine-tuning.

Data + Models (the real levers of production GenAI)

The mental model

Models are increasingly commoditized; data quality + system design is where you win. In production, performance is rarely limited by “not having the biggest model”—it’s limited by data quality, coverage, evaluation, and cost-aware design.


1) Data-centric AI: the moat you can actually build

Model-centric vs Data-centric (decision lens)

  • Model-centric: improve performance by changing the model (bigger/better architecture, more compute).
  • Data-centric: improve performance by improving the dataset (quality, coverage, labeling, synthesis).

Heuristic: If your roadmap is “switch to Model X”, you’re renting performance. If your roadmap is “build dataset + eval flywheel”, you’re building a moat.


2) Dataset Engineering: what matters (and what teams miss)

The 3 pillars: Quality, Coverage, Quantity

Your dataset is strong only if it has:

  1. Quality (correct, consistent, compliant)
  2. Coverage/Diversity (represents real usage)
  3. Quantity (enough to shift model behavior)

Quality (6 attributes you must enforce)

  1. Relevance to the task
  2. Alignment with task requirements (factual vs creative)
  3. Consistency across annotators
  4. Correct formatting
  5. Uniqueness (avoid duplicates/contamination)
  6. Compliance (PII/legal/policy)

Heuristics

  • 100 high-quality examples can beat 100k noisy examples.
  • Bad formatting is a silent model-killer (especially for SFT/fine-tune).
  • Treat “compliance” as a first-class dataset dimension, not a review step.

Coverage/Diversity: mirror the real world

Include diversity across: task types, topics, instruction styles (JSON/short/long), user input styles (concise/verbose/typos).

Heuristic: Coverage should reflect production traffic distribution (not what’s easiest to collect).

Quantity: how much data do you need?

  • Full fine-tuning: typically tens of thousands → millions examples.
  • PEFT/LoRA: can work with hundreds → a few thousand examples.
  • Better base model → fewer examples needed.

Pragmatic workflow

  • Start with 50–100 carefully curated examples to validate that fine-tuning actually helps.
  • If it helps, scaling data usually scales gains.

3) Data synthesis: powerful, but easy to shoot yourself with

Why use synthetic data

  • Scale quantity, target coverage gaps, fix class imbalance
  • Improve quality (sometimes better than humans on complex structured tasks)
  • Privacy mitigation (sensitive domains)
  • Distillation (teacher → student)

Risks

  • Model collapse (training recursively on model outputs)
  • Superficial imitation (style without real capability)

Heuristics

  • Use synthetic data to cover missing edge cases, not to replace your real distribution.
  • Always mix in real, outcome-labeled examples to anchor the dataset.
  • Track provenance: human vs synthetic vs mixed.

4) Models: what engineers need to know (without the research rabbit hole)

Transformer dominance + attention

Transformers dominate because they process tokens in parallel via attention. (SSMs are emerging for long sequences, but production default remains transformers.)

Scaling: the 3 numbers that matter

  1. Parameters
  2. Tokens trained on
  3. FLOPs (training compute cost)

Scaling law heuristic (Chinchilla) Compute-optimal training often needs tokens ≈ 20× parameter count.


5) Post-training stack: why base models aren’t product-ready

Two-step alignment:

  1. SFT (instruction-following via high-quality instruction-response pairs)
  2. Preference tuning (e.g., RLHF: reward model + optimization)

Heuristic: When you complain “the model doesn’t follow instructions reliably,” you’re hitting limits of post-training or your prompt/output constraints—not pretraining.


6) Probabilistic outputs: use randomness intentionally

Probabilistic sampling causes:

  • Inconsistency
  • Hallucination

Knobs: temperature, top-k, top-p. (Production default: keep randomness low for extraction/structured tasks.)

Heuristic: Determinism comes from workflow constraints + validators, not from “better wording”.


7) Model selection framework (CTO-grade decision process)

Step 1: Closed API vs Open weights

Option Choose when Costs/Risks
Closed API (Bedrock/OpenAI/Anthropic/Google) fastest path to SOTA + low ops vendor dependency, data governance constraints
Open-weight (Llama/Mistral/Qwen, etc.) security/compliance + deep customization + control serving/ops burden, tuning complexity

Step 2: Reasoning model or not?

  • Use reasoning-heavy models for planning/analysis.
  • Don’t waste them on simple QA/summarization/extraction.

Step 3: Pick the “superpower” you actually need

  • Accuracy (high-stakes)
  • Speed/cost (real-time scale)
  • Long context (doc synthesis)
  • Multimodal (images/audio/video)
  • Code-specialized
  • Live web search (current events)

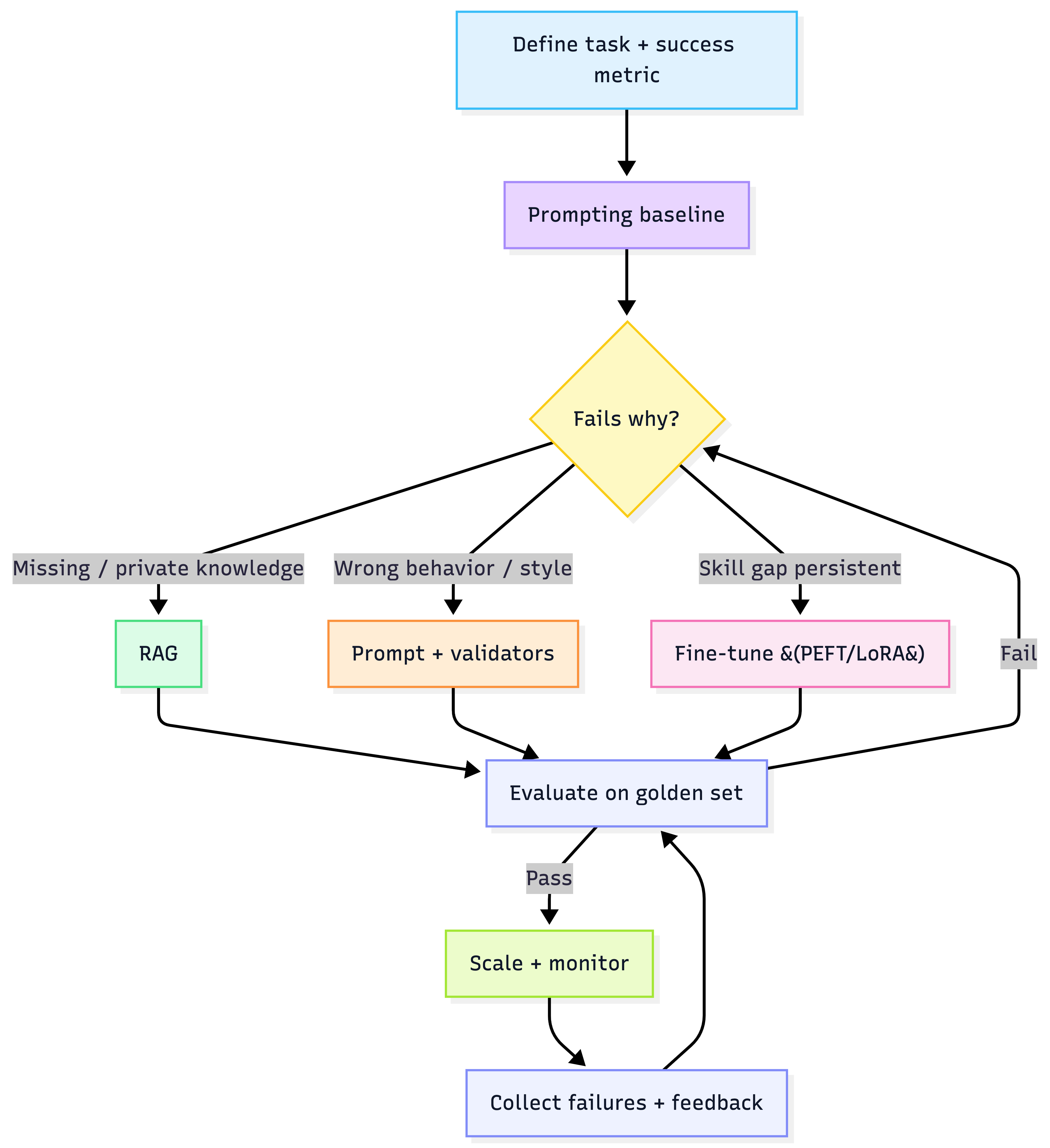
Step 4: Escalation ladder (avoid over-building)

  1. Prompting first
  2. RAG if knowledge is missing
  3. Advanced RAG (hybrid search, rerank)
  4. Custom evals to measure impact
  5. Fine-tune / distill if behavior/skill is the issue

Step 5: Workflows vs Agents

  • Prefer orchestrated workflows for repeatable tasks.
  • Use agents only for open-ended problems, with guardrails against runaway cost.

8) The “Prompt vs RAG vs Fine-tune” decision (repeatable and reliable)

Escalation + decision loop

Heuristic: RAG fixes knowledge. Fine-tuning fixes behavior. Evals decide if you’re improving.


9) Production checklists (what a tech lead should enforce)

Dataset readiness checklist

  • Quality: relevance, consistency, formatting, uniqueness, compliance
  • Coverage: matches real traffic distribution
  • Clear train/val/test split to avoid contamination
  • Provenance tags (human vs synthetic) + policy docs
  • A “golden set” of real failure cases

Model readiness checklist

  • Model chosen for the right “superpower” (not hype)
  • Cost model: cost per successful task
  • Routing plan: cheap path vs strong path
  • Guardrails plan: input/output + audit logs
  • Eval harness: regression + offline scoring

10) Default recommendation (AWS + LangChain-friendly)

For most production teams:

  • Start with a strong closed model (AWS Bedrock if AWS-first) to validate value fast.
  • Build the data + eval flywheel early (this becomes your moat).
  • Add RAG only when the problem is knowledge-grounding.
  • Use PEFT fine-tuning when you have repeatable behavior gaps and at least a few hundred curated examples.