Skills × MCP × Project Context × Subagents
Build agents that are reliable, governable, and scalable—without turning your prompt into a monolith.
Audience: Senior engineers, tech leads, CTOs, PMs
Use it for: Designing agent architecture, capability packaging, tool integration, and safe autonomy
Mental model {#mental-model}
The 4 layers

One sentence each
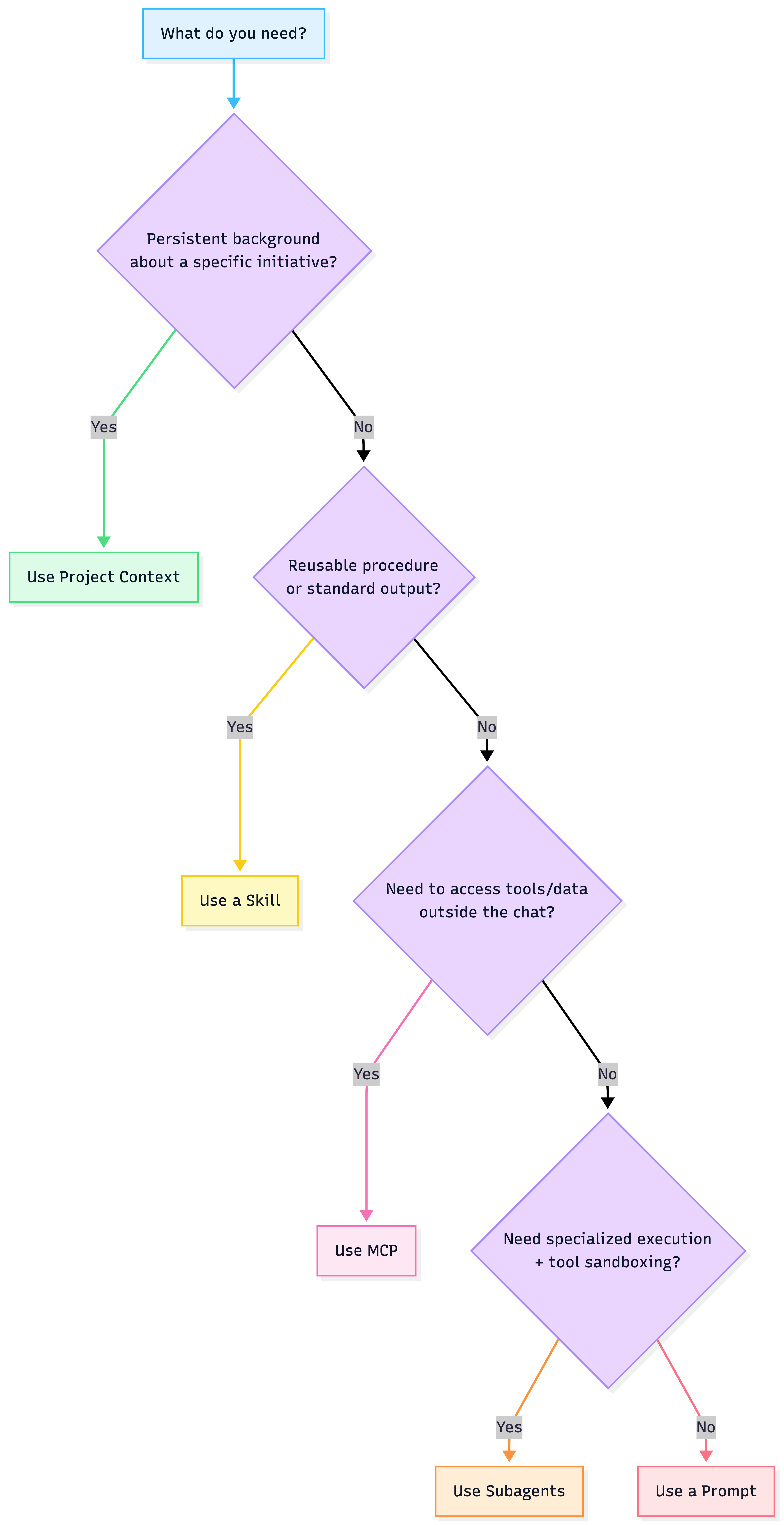
- Project Context: persistent background for a workspace
- Skills: reusable procedures + optional scripts (load on-demand)
- Subagents: specialized workers with isolated context + tool permissions
- MCP: standardized connectors to external data & tools
Your north-star
Agents are production-ready when they:
- route correctly (right tool/skill/agent)
- cite and validate (no silent guesses)
- operate safely (least privilege + approvals)
- improve over time (failure capture → regression evals)
Choosing the right building block {#choosing-blocks}
Decision tree

Quick comparison
| Component | Best for | Main control |
|---|---|---|
| Prompt | one-off steering | prompt hygiene |
| Project Context | long-running initiative knowledge | curation + retrieval |
| Skill | standardizing outputs + SOPs | versioning + evals |
| Subagent | specialization + permissions | allowlists + HITL |
| MCP | tool/data integration | auth + scopes + audit |
Anti-patterns
- stuffing procedures into project context
- turning a single skill into “everything”
- giving subagents broad write permissions by default
- using MCP for reasoning instead of access
Workflow design process {#design-process}
1) Map outcomes → verbs
- Outcome artifact/action
- Human decision points
- Agent verbs (plan/search/draft/validate/publish)
- Quality bars
- Constraints (cost/privacy/time)
2) Split responsibilities
| Concern | Default home |
|---|---|
| background | Project Context |
| SOPs | Skills |
| tool access | MCP |
| execution roles | Subagents |
| ambiguity | UX/Prompts |
3) Pick orchestration
Router → Planner/Executor → Reviewer → HITL

Deep dives
Skills playbook — encode “how we do this” {#skills}
What makes a skill trigger reliably
- include verbs + inputs + outputs + boundaries
- treat description like a routing spec
SKILL.md template
---
name: <kebab-case-name>
description: >
Use when <trigger conditions>.
Capabilities: <verbs>.
Inputs: <types>.
Outputs: <formats>.
Boundaries: <what not to do>.
version: 0.1.0
owner: <team/person>
---
# <Display title>
## Success criteria
- ...
## Workflow
1. ...
2. ...
## Validation & self-checks
- ...
## Error handling
- ...
## Safety & boundaries
- ...
Portfolio strategy
Build 6–10 signature skills:
- PRD/ADR/RCA/runbook generators
- rubric-based reviewers
- domain SOPs (shipping, deploy, incident)
Project Context playbook — persistent background, not a dumping ground {#context}
Three-tier context
- Always-on: glossary, overview, constraints, guardrails
- Retrieval-first: long docs, code, history
- Per-task: new artifacts, uploads
Source-of-truth pattern
- one canonical “Project Overview”
- decision log (ADRs)
- version assets; link instead of copy
Subagents playbook — specialization + safe autonomy {#subagents}
Use subagents when you need:
- parallelism
- permission sandboxing
- context isolation
- strong role priors
Subagent template
name: code-reviewer
description: Reviews code changes for security, correctness, and style.
tools: [read, grep, git]
policy:
autonomy: advise_only
Autonomy rubric
| Level | Agent does | Control |
|---|---|---|
| 0 | suggest only | reviewer-only |
| 1 | draft artifacts | approve-to-apply |
| 2 | reversible actions | allowlist + rollback |
| 3 | execute + iterate | eval gates |
MCP playbook — tools + data integration {#mcp}
Sequence

Put behind MCP
- systems of record (Drive/Jira/GitHub/DB)
- deterministic ops (search/fetch/create ticket/run query)
- auditable actions (publish/deploy)
Security baseline
- per-user auth
- least-privilege scopes
- tool-call logging
- treat tool outputs as untrusted text
Failure modes & mitigations {#failure-modes}
| What breaks | Detection | Constraint | Prevent regression |
|---|---|---|---|
| bad routing | route traces | better descriptions + thresholds | golden routing tests |
| context overload | missing-citation checks | progressive disclosure | context unit tests |
| tool misuse | tool-call audits | allowlists + approval gates | contract tests |
| injection via MCP | anomaly scans | sanitize + validate | red-team corpus |
| flaky outputs | variance tests | schemas + validators | snapshot tests |
| silent regressions | eval dashboards | staged rollout | CI eval gates |
Governance posture {#governance}
Default: Humans own irreversible actions; agents own drafting & reversible ops.
Approval gates
- before executing tool actions (deploy/send/write prod)
- before publishing artifacts
- before expanding permissions/connectors
Audit trails
- actor → tool calls → data sources → output hashes
- skill/prompt versions
- approvals (who/when/what changed)
Rollout
Shadow → Advisor → Limited execute → Full execute
Feature flags + canaries + fast rollback
Ship checklists {#checklists}
Before launch
- workflow map + metrics
- context curation + “source of truth” doc
- core skills with crisp triggers
- subagents least privilege
- MCP scopes + logging
- eval harness (routing/artifact/tool/safety)
- kill switch + rollback plan
After launch
- trace cost/latency/tool failures
- capture failure cases → regression set
- skill governance (owner + changelog)
- prune stale context/skills quarterly
Reference architecture {#reference-architecture}
