Audience: Senior Tech Leads • CTOs • AI/MLOps Engineers • Product Leaders
Promise: Ship the smallest agent that solves the job — and make it safe, observable, and governable.
Sidebar TOC
TL;DR
- Start with the minimum autonomy that solves the job.
- Treat tools as product: strict contracts, permissions, budgets, idempotency.
- Add guardrails + HITL by default for high-impact actions.
- Ship with tracing + evals like you ship with tests + monitoring.
- Build an explicit failure → replay → regression loop.
- Govern rollouts with feature flags + canaries + kill switches.
Should this be an “agent”?
Use an agent when the job requires multi-step decisions + tool use + iteration, not “one prompt → one response.”
The 3-box filter (agent-ready use case)
A use case is agent-ready only if it is:
- Valuable (measurable ROI: time, cost, risk, revenue)
- Executable (tools/data exist and can be accessed safely)
- Governable (you can bound impact + audit actions)
If any box fails: start with deterministic workflows, automation, or a single-shot assistant.
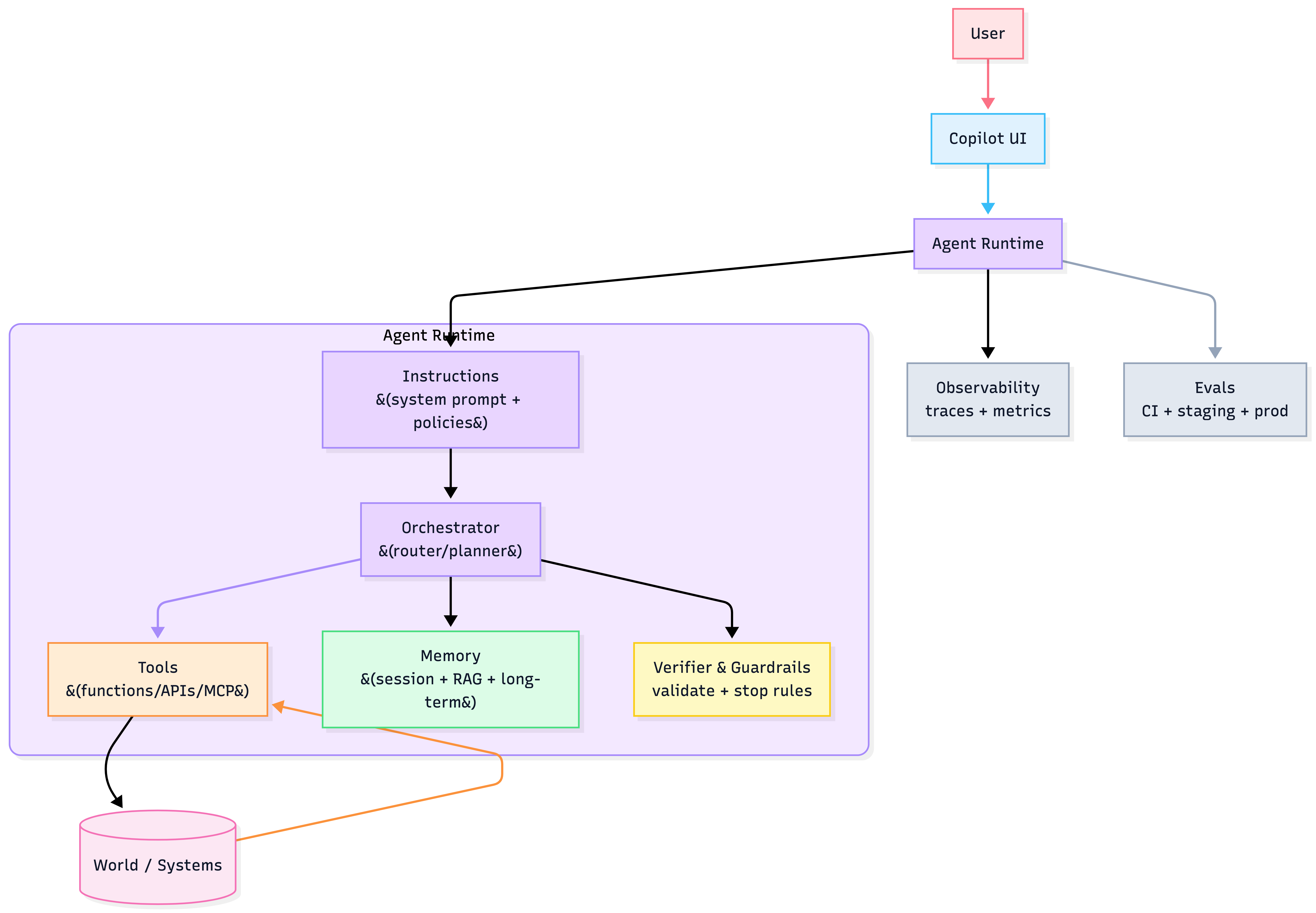
Agent stack (4 primitives)
Agents are engineered from four primitives:
- Instructions — what “good” means (testable, structured)
- Tools — how it acts (APIs, DBs, file ops, MCP)
- Memory/Data — what it knows (session, RAG, long-term)
- Orchestration — how it plans/loops (routing, planners, subagents)

Playbook cards (Key Principles)
Core mental models
- Autonomy ladder: Start simple; earn autonomy via eval evidence.
- Four primitives: Instructions • Tools • Memory • Orchestration.
- Glass-box agents: Traces + metrics + replayability from day 1.
Reliability & safety
- Layered guardrails: Input → tool gating → output validation → stop rules.
- Tool contracts: Typed IO, strict parsing, budgets, idempotency, rollback.
- Evals as a pipeline: CI → staging → prod monitoring; failures become tests.
Governance & rollout
- Least privilege: Deny-by-default tools, role-based capabilities, scoped creds.
- HITL approvals: Interrupt + resume for high-risk actions; clear escalation.
- Safe shipping: Flags → canaries → A/B → rollback → kill switch.
Orchestration ladder (start simple)
Rule: Don't build a multi-agent "society" until you've proven a single agent fails.
| Level | Pattern | Use when | Main risk |
|---|---|---|---|
| 1 | Single-call + tools | one step + action | brittle prompts |
| 2 | Prompt chaining | fixed steps | latency |
| 3 | Routing | distinct categories → specialist flows | misroutes |
| 4 | Parallelization | speed or confidence | cost |
| 5 | Orchestrator–workers | dynamic decomposition | coordination bugs |
| 6 | Evaluator–optimizer loops | quality-critical outputs | loops + latency |
Use multi-agent when you need:
- specialization (domain experts)
- parallel research or parallel checks
- independent verification / debate
- strict permission boundaries by role
Avoid multi-agent when:
- the task is short and linear
- you lack evals/observability (you'll ship chaos faster)
Two stable patterns
- Manager–Worker (manager decomposes, workers execute, manager synthesizes)
- Handoffs (control transfers to specialist agents)

Tools are product (Tool Contracts + ACI)
If the agent can call it, you need a tool contract:
- strict schema (typed inputs/outputs)
- permissioning (least privilege)
- budgets (rate limits, token caps, cost caps)
- retries/timeouts + idempotency
- audit logs + rollback plan
ACI (Agent–Computer Interface) heuristics
- make tool names unambiguous
- embed examples + edge cases in tool descriptions
- return structured errors, not prose
- minimize "free-form" tool results
MCP integration (tool/data plane)
Use MCP when you have many tools × many agents and want:
- standard interfaces to tools/resources
- portability across runtimes
- centralized governance for tool access
Security posture:
- treat MCP servers as prod services (authn/authz, allowlists, logging)
- assume tool outputs can be malicious (prompt injection is real)
- validate everything at boundaries
Guardrails + Human-in-the-Loop (default stance)
Layer guardrails:
- Failure-resistant input: injection, policy, relevance checks
- Tool gating: allowlists + approvals for high-risk actions
- Output validation: PII/policy/format/schema checks
- Stop rules: loop caps, timeout, budget caps
HITL trigger policy (example)
Require approval when:
- action is irreversible (payments, deletes, emails)
- tool result indicates high uncertainty
- safety classifier flags elevated risk
- agent exceeds retry/loop thresholds
Observability: make it a glass box
Minimum instrumentation:
- traces: generations, tool calls, handoffs, guardrails decisions
- step-level latency + cost (tokens, tool runtime)
- outcome labels: success/failure + reason codes
Minimum trace schema
- run_id, agent_version, model_id, prompt_hash
- steps[]: tool_name, args_hash, status, retries, latency_ms
- totals: tokens_in/out, cost_estimate, p95 latency
- safety: flags, approvals, escalations
Evals: CI + staging + prod monitoring (AgentOps)
3-tier pipeline + failure→regression loop
Agents need scenario-driven, multi-metric evals.
3-tier pipeline
- CI (every PR): fast unit + golden tests
- Staging/canary: full suite + adversarial + rubric
- Production: A/B for major changes + continuous monitoring

Failure modes & mitigations (what breaks + what to do)
Failure taxonomy + detect/constrain/prevent
Failure modes (common + expensive)
| Category | What breaks | Typical symptom |
|---|---|---|
| Prompt injection | tool misuse, data exfiltration | agent follows hidden instructions |
| Tool hallucination | fake tool calls or invalid args | runtime exceptions, partial outputs |
| Excessive agency | “does too much” | unexpected actions, high cost |
| RAG brittleness | wrong context retrieved | confident wrong answers |
| Looping / thrashing | endless refine/retry | runaway latency + spend |
| Schema drift | tools change, outputs break | silent corruption |
| Multi-agent conflict | inconsistent outputs | contradictions |
| Data leakage | PII/secrets in outputs | compliance incidents |
| Non-determinism | flaky behavior | eval instability |
Detect (signals you can automate)
- Trace anomalies: loop count spikes, tool retry spikes, sudden tool mix changes
- Policy flags: injection indicators, sensitive data detectors
- Validators: JSON schema checks, unit checks, citation checks
- Canary alarms: error rate, p95 latency, cost/task, intervention rate
Constrain (make the blast radius small)
- Least privilege tool allowlists (per agent/subagent)
- High-risk tool approvals (interrupt + resume)
- Budgets: max steps, max tokens, max tool calls, max cost
- Sandbox tools: read-only mode, dry-run, staged writes
- Idempotency keys for side effects
- Structured outputs + strict parsing + rejection on failure
Prevent regression (make failures non-repeatable)
- add every incident as a failure replay test case
- maintain adversarial eval packs (injection, jailbreak, data leakage)
- run evals in CI and block releases on key KPI regressions
- track deltas by agent_version + prompt_hash
Failure postmortem template
- Incident summary + impact
- Reproduction trace (run_id)
- Root cause: instructions / tools / memory / orchestration
- Mitigation shipped
- New regression tests added
- Rollback/kill-switch criteria updated
Governance posture (permissions, approvals, audit, rollout)
Governance checklist
Permissions model (capability-based)
- tool access is granted per role and environment (dev/staging/prod)
- separate read vs write tools (read-only by default)
- scoped credentials (time-bound tokens, per-tenant access)
- deny-by-default + explicit allowlists
Approvals & escalation
- define risk tiers: low/medium/high/critical
- enforce HITL for high-impact tools
- escalation routes: human reviewer → domain owner → security/compliance
Audit trails (non-negotiable)
Store immutable logs:
- prompts (or prompt hashes), tool args hashes
- tool results metadata (status, size, source)
- approval decisions (who/when/why)
- model + agent versions
- full trace IDs for replay
Rollout strategy (safe shipping)
- feature flags for progressive exposure
- canary releases on small traffic segments
- A/B tests for major behavior changes
- automated rollback when KPIs breach thresholds
- always-on “kill switch” for risky tools
Rollout checklist
- canary cohort defined
- KPIs + thresholds defined (quality, cost, safety, latency)
- rollback + kill switch tested
- audit logs verified
- incident on-call + playbook ready
Templates (copy/paste)
One-page Agent Spec (required for each workflow)
- Goal / non-goals
- Autonomy level (1–6)
- Tools allowed + risk ratings + approval policy
- Memory policy (none/session/RAG/long-term)
- Budgets (steps/tokens/tool calls/cost)
- Stop conditions
- Evals plan (CI/staging/prod)
- Observability plan (trace schema + dashboards)
- Rollout plan (flags/canary/kill switch)
- Ownership + on-call