Chapter 0.5

Chapter 5: Fine-Tuning LLMs

Comprehensive guide to fine-tuning LLMs covering PEFT vs full SFT, LoRA details, alignment strategies (SFT vs RLHF vs DPO), dataset requirements, and production workflow.

Fine-Tuning LLMs

The mental model

Fine-tuning is how you teach the model “how to behave,” not “what to know.” If the model is failing due to missing or changing facts → RAG. If it’s failing due to tone/format/style/domain behavior → fine-tune.


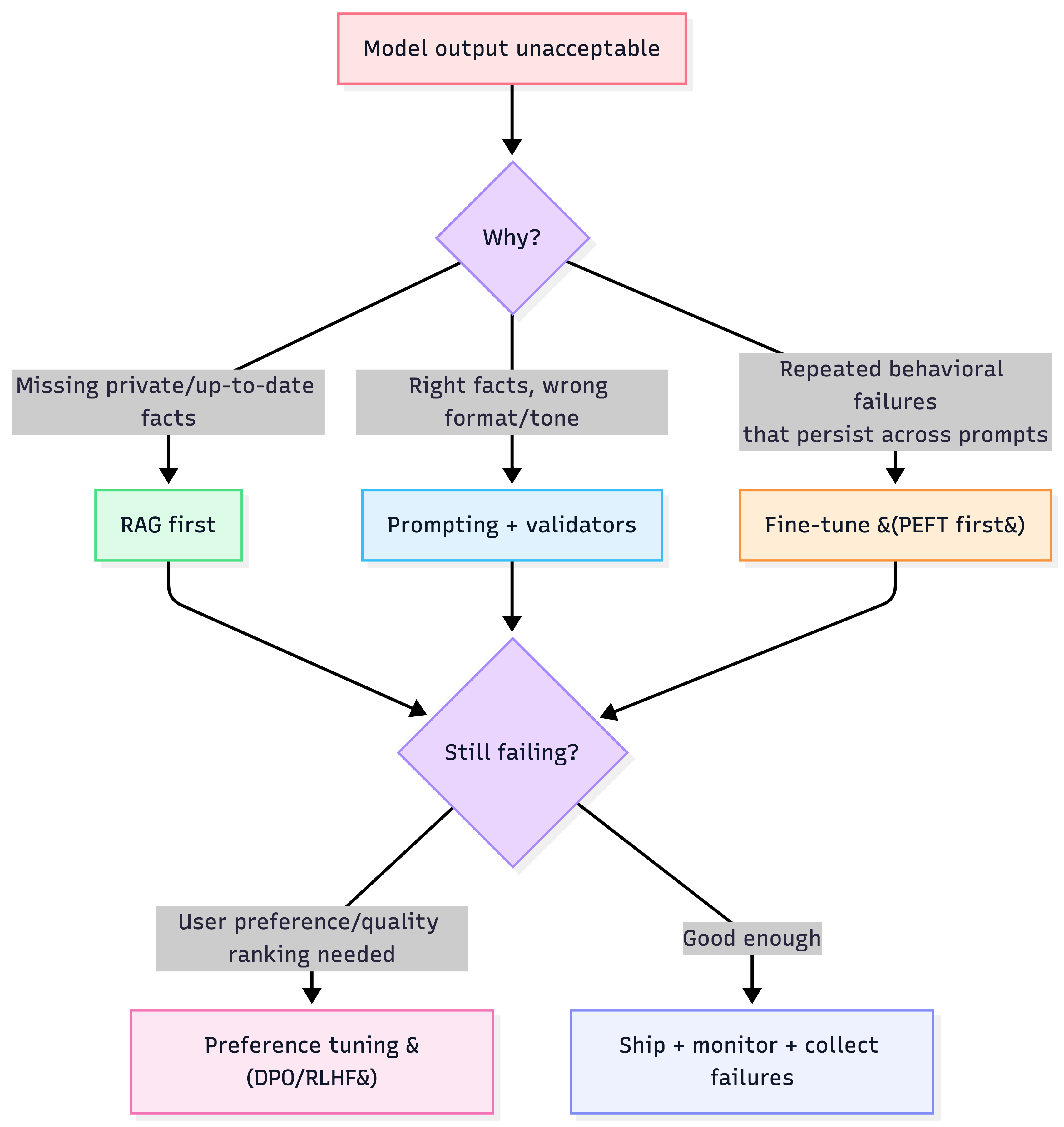
1) The escalation ladder (don’t fine-tune too early)

A pragmatic production sequence:

  1. Prompting (few-shot / structure / validators)
  2. RAG (if missing private/up-to-date info)
  3. Fine-tuning (behavioral adaptation; consistent format/style; domain style)
  4. Preference tuning (alignment to “what users prefer”)

"Should we fine-tune?" decision tree

Heuristic: If your “fix” is mainly new knowledge, fine-tuning is usually the wrong tool.


2) Fine-tuning spectrum: Full SFT vs PEFT (default to PEFT)

Trade-off table (CTO-grade)

Choice What changes Pros Cons When to choose
Full fine-tuning (SFT) update all weights max flexibility/performance expensive, slow, risk of catastrophic forgetting, heavy deployment only if PEFT can’t hit target + you can afford GPU/ops
PEFT (LoRA/Adapters/Prompt tuning) train <1% params cheap, fast, multi-task friendly, lower forgetting can be sensitive to hyperparams; some methods add latency default for most teams
QLoRA LoRA + 4-bit base weights enables big models on limited GPUs slower training; quantization complexity when compute/memory is tight

Default recommendation: Start with PEFT → LoRA → QLoRA if needed.


3) PEFT cheat sheet (what actually matters)

LoRA (production favorite)

  • Learns a low-rank update to weight matrices (train A & B).
  • Key benefit: can be merged into base weights → no inference latency overhead.

Knobs (high-leverage)

  • Rank (r): capacity vs params (typical 4–64).
  • Alpha (α): update scaling; common heuristic: α ≈ 2r.

QLoRA (when GPU memory is the bottleneck)

  • Quantize frozen base to 4-bit (NF4) + train LoRA adapters in higher precision.
  • Adds tricks like double quantization and paged optimizers to fit large models.

Other PEFT options (use selectively)

  • Adapters: strong, but may add inference latency.
  • Prompt tuning / Prefix tuning: tiny params; can be less powerful than LoRA.

Heuristic: If you care about “no serving complexity surprises,” LoRA wins because merging is clean.


4) Alignment: SFT vs RLHF vs DPO (production lens)

What each stage solves

  • SFT: teaches baseline “helpful assistant” behavior.
  • RLHF: optimizes outputs using human preference signals via reward model + RL (powerful, complex/unstable/costly).
  • DPO: simpler alternative that directly optimizes preferred vs dispreferred responses without reward model/RL.

Decision rule

  • If you’re a small team: SFT + DPO is usually the sweet spot.
  • RLHF is for orgs that can afford the pipeline complexity.

Alignment pipeline


5) Data is the real bottleneck (dataset engineering rules)

Dataset requirements that actually move metrics

  • High-quality instruction/response pairs (format consistency matters a lot).
  • Coverage of real production inputs, including messy user text.
  • A holdout eval set that mirrors production.

Heuristics

  • Start with a small curated set to prove that fine-tuning helps before scaling.
  • Watch for overfitting: multiple epochs can degrade instruction tuning; many teams start with ~1 epoch.

6) Synthetic data: use it, but don’t poison your model

Two common uses

  1. Distillation: big teacher (e.g., strong proprietary model) → generate training pairs → train smaller student.
  2. Self-improvement: model generates, critiques, filters, retrains (powerful but bounded by initial capability).

Risks

  • “Model collapse” / feedback loops if you train too much on your own generations.
  • Synthetic style without genuine correctness.

Heuristic: Synthetic is best to fill coverage gaps + edge cases, but keep real outcome-labeled data as the anchor.


7) Practical production workflow (end-to-end)

The 8-step fine-tuning playbook

  1. Define task + success metric (what changes after tuning?)
  2. Choose base model (fit for task + license + serving plan)
  3. Prepare dataset (format, compliance, splits)
  4. Pick strategy: PEFT/QLoRA first, full SFT last
  5. Set hyperparams (small LR, fit batch, consider 1 epoch)
  6. Train + validate (monitor loss + eval metrics)
  7. Evaluate (offline eval + human/LLM-judge as needed)
  8. Deploy with rollback + monitoring

Production fine-tuning loop


8) AWS-first reference implementation (defaults)

(Framework-agnostic; LangChain-friendly serving/orchestration)

Training plane

  • Data in S3
  • Training jobs on SageMaker (or ECS/Batch for custom)
  • Experiment tracking via CloudWatch (+ your preferred tracker)
  • Workflow orchestration via Step Functions

Serving plane

  • Base model + merged adapters hosted on SageMaker endpoint (or ECS with vLLM)
  • Route requests through your orchestrator (LangChain/LangGraph or custom)
  • Monitor cost/latency + quality with centralized logging

Heuristic: Keep training artifacts + dataset versions immutable (S3 prefixes with hashes).


9) Failure modes & anti-patterns (what hurts teams)

  • Fine-tuning to fix knowledge freshness (should be RAG).
  • No eval harness → “it feels better” launches that regress silently.
  • Training on messy/invalid formats → model learns the mess.
  • Over-training (too many epochs) → reduced general capability / overfit.
  • Shipping many task-specific full models → storage + deployment nightmare (PEFT solves this).

Default recommendation (for most CTOs/teams)

  • Start with prompting + validators.
  • Add RAG if failures are factual/knowledge-related.
  • If behavior is the problem: LoRA PEFT, and merge adapters for serving.
  • If you need preference alignment: DPO before RLHF (simpler, often effective).
  • Build the dataset + eval flywheel — that’s your durable moat.