Chapter 0.1

Chapter 1: GenAI Product Planning & Strategy Playbook

Practical guide to choosing defensive moats, evaluating product wedges, running disciplined AI experiments, and establishing unit economics for GenAI products.

GenAI Product Planning & Strategy Playbook

The mindset shift

Traditional software: deterministic features, near-zero marginal cost. GenAI products: probabilistic systems, marginal cost per interaction, and fast commoditization.

3 production realities

  1. Costs scale with success → your best users are your most expensive users.
  2. Overnight commoditization → “API wrapper” advantages evaporate.
  3. Defensibility matters → pick and build a moat deliberately.

Heuristics

  • If you can’t explain unit economics in one slide, you’re not ready to scale.
  • If your differentiation is “we use Model X”, you have no differentiation.
  • If you can’t show why users trust outputs, you’ll stall in enterprise adoption.

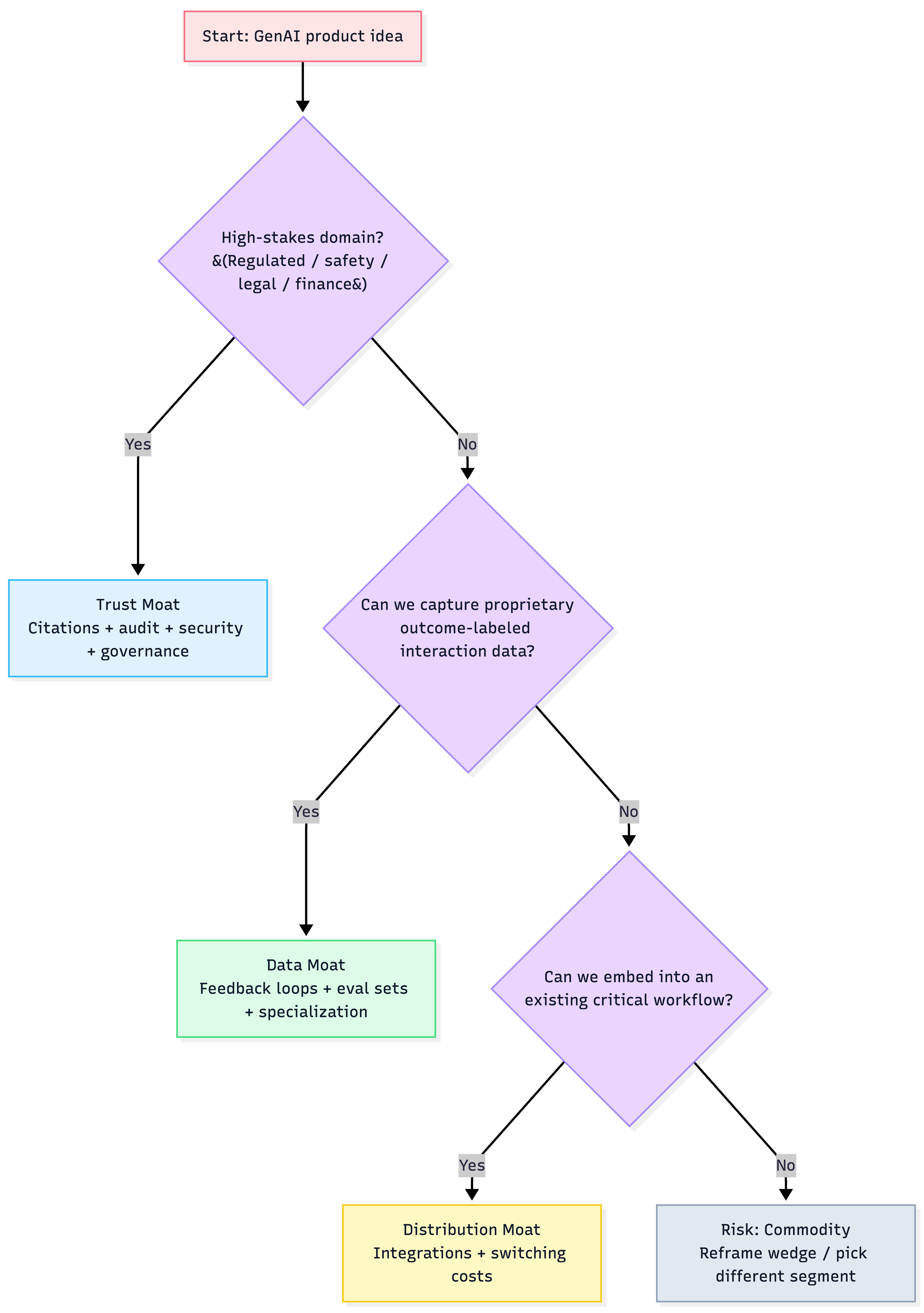
Phase 1 — Direction: Choose your moat (before writing code)

The 3 moats (and what you’re really building)

Moat What it means in practice What to instrument from day 1
Data moat Interactions produce proprietary data that improves quality over time prompts, contexts, outputs, feedback, outcome labels, eval sets
Distribution moat Deep embed into workflows → high switching costs integrations, APIs, SSO, approvals, audit trails
Trust moat Most reliable + secure for a high-stakes domain citations, policy checks, PII controls, monitoring, incident process

Decision rules

  • Choose Data moat if you can capture unique labeled outcomes at scale (not just chat logs).
  • Choose Distribution moat if you can become the default UI/API inside an existing business process.
  • Choose Trust moat if the domain is regulated/high-risk and reliability + compliance is the buying criteria.

Moat selection tree


Phase 2 — From idea to roadmap: choose high-impact wedges

Opportunity discovery (where GenAI wins)

  1. Repetitive, low-value work (automation)
  2. Skill bottlenecks (augmentation)
  3. Ambiguity navigation (ideation/research kickstart)

Heuristic: If the task has no measurable outcome, it’s an “AI demo”, not a product.

Idea evaluation rubric (score 1–5 each)

Criterion What “5” looks like
Sharp value hypothesis Clear user pain + “10x” improvement claim
Technical feasibility Current models reliable enough; data for RAG/finetune exists
Moat potential Strengthens chosen moat (data flywheel, workflow embed, or trust)
ROI & unit economics Cost-per-successful-task fits pricing & margins
Risks & ethics Failure modes known; mitigation plan exists

Fast filter (kill early)

  • No clear user pain → kill
  • No measurable success metric → iterate on definition
  • No moat tie-in → re-scope wedge

Roadmap heuristic

  • Start with 2–3 quick wins to create buy-in + baseline data.
  • Run 1 strategic bet only if you have (a) metrics, (b) eval harness, (c) cost model.

Phase 3 — Disciplined AI experiments (the core loop)

2-week AI sprint playbook (non-negotiable)

  1. Sharp hypothesis (business outcome + constraint)
  2. App-specific metric (not generic “accuracy”)
  3. Smallest test (prompt hack / Wizard-of-Oz / hardcoded RAG)
  4. Real users (internal-only gives false positives)
  5. Decision: kill / iterate / scale
  6. Artifact: write down learnings (institutional memory)

Heuristics

  • If you can’t decide kill/iterate/scale after 2 weeks, your hypothesis was vague.
  • Optimize workflow correctness before model sophistication.
  • Treat LLM calls like distributed systems calls: timeouts, retries, fallbacks.

Experiment loop


Unit economics: your “must-have” early spreadsheet

Track these from prototype stage:

  • Cost per successful task (not per request)
  • Tokens per session (p50/p95)
  • Model mix (cheap vs expensive routing)
  • Retrieval tax (latency + token bloat from RAG)
  • Gross margin at expected usage (before scale)

Rule of thumb

  • Design for cost ceilings (budgets) before adding features.
  • Your system should have a clear “cheap path” for common queries and a “premium path” for hard ones.

“Enterprise reality” implications for architecture

Key implications from the chapter:

  • Expect multi-model usage (model-agnostic routing).
  • Enterprises often build in-house unless you offer deep workflow integration + trust.
  • Control/privacy are primary adoption drivers → trust moat gets amplified.

Practical architecture principle (AWS + LangChain default)

  • Keep a model abstraction layer (swap Bedrock/OpenAI/Anthropic/open-source).
  • Separate evaluation + telemetry pipeline from serving.
  • Bake in trust UI primitives: citations, audit logs, and policy checks.

Model-agnostic product stack (high-level)


“Trust UI” checklist (your product moat in the UI)

If you target enterprise or high-stakes domains, ship these early:

  • Citations / source links (for RAG outputs)
  • Uncertainty signaling (“I’m not sure” + ask clarifying questions)
  • Audit trail (who asked, what context used, what model responded)
  • Policy & redaction (PII, secrets, prohibited data)
  • Human approval gates for sensitive actions

Templates you can reuse (copy/paste)

1) One-paragraph value hypothesis

“If we use AI to [do X] for [user], we will improve [metric] by [Δ] while keeping [risk/cost constraint] below [threshold].”

2) Sprint decision memo (1 page)

  • Hypothesis:
  • Success metric + threshold:
  • Cohort + duration:
  • Results (quality, risk, cost/task, p95 latency):
  • Top failure modes:
  • Decision: Kill / Iterate / Scale
  • Next action:

3) “Moat alignment” sanity check

  • What data do we collect that competitors can’t?
  • What workflow do we embed into that creates switching costs?
  • What trust guarantees do we provide that reduce buyer risk?

What to do next (recommended order)

  1. Pick one moat (explicitly).
  2. Generate 10 candidate wedges, score them with the rubric.
  3. Run 2 quick-win sprints to establish logging/evals + cost model.
  4. Choose 1 strategic bet only after you have repeatable eval + unit economics.