Chapter 0.2

Chapter 2: GenAI Product Architecture

Production architecture patterns covering orchestration layers, decision flows for Prompt vs RAG vs Fine-tune, guardrails, agents, performance optimization, and evaluation frameworks.

GenAI Product Architecture

The core mental model

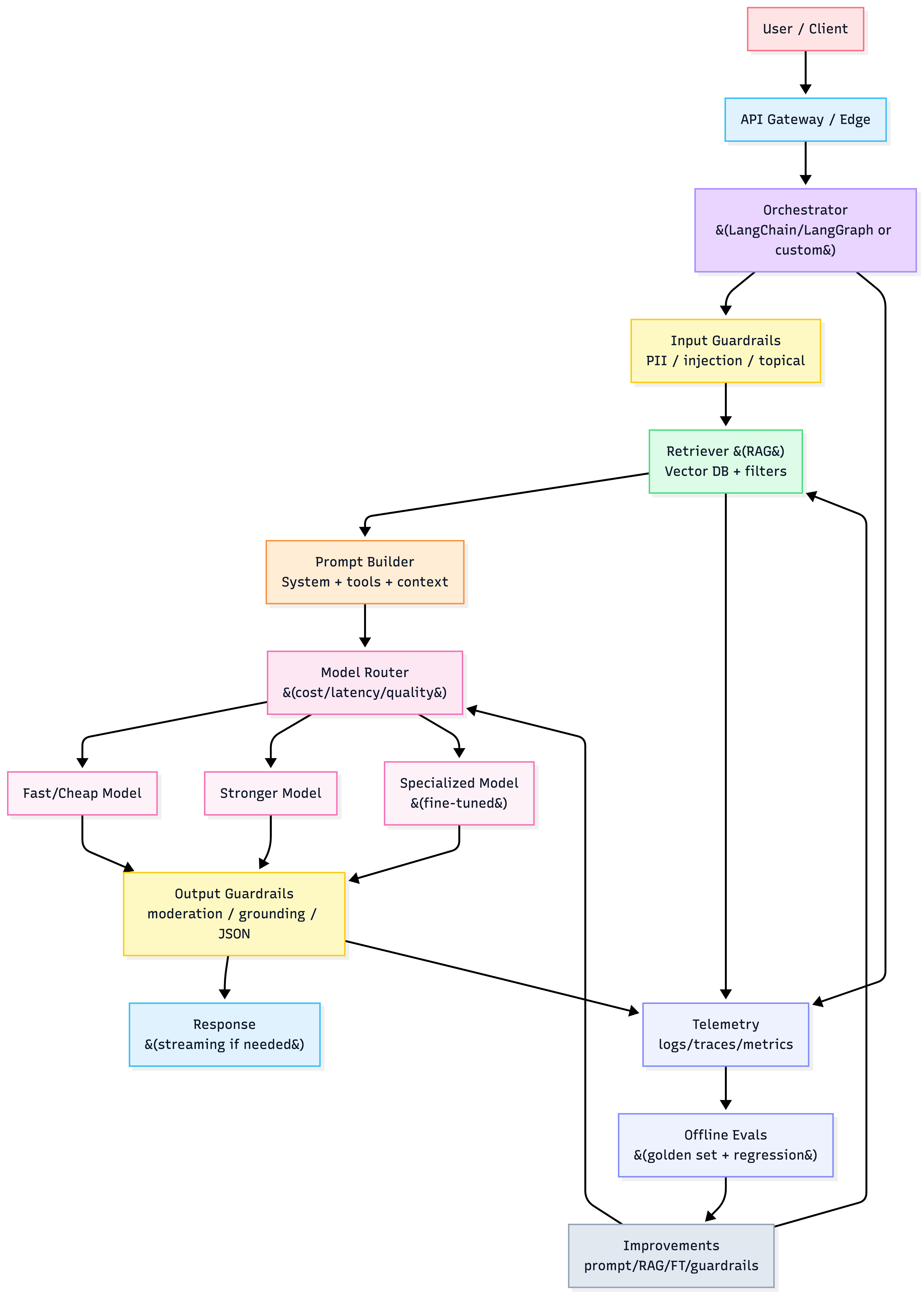
GenAI apps are distributed systems where every user request is a probabilistic compute job. So architecture isn’t “model + UI”—it’s data → context → orchestration → safety → serving → observability → feedback loop.


1) The new full-stack (what you must design)

Functional layers (production view)

  1. Data processing (clean, chunk, embed, index)
  2. Model layer (select/serve/adapt models)
  3. Orchestration (routing, prompt assembly, tool calls, retries)
  4. Deployment & integration (APIs, auth, rate limits, isolation)
  5. Monitoring & observability (latency/cost + quality/safety)
  6. Feedback & continuous improvement (flywheel: logs → evals → fixes)

Canonical production architecture


2) The big strategic decision: Prompt vs RAG vs Fine-tune

Choose based on the reason the model fails

Technique Use when you need… Typical failure it fixes Hidden cost
Prompting steering behavior/format inconsistent style, bad structure brittle prompts, edge cases
RAG correct/up-to-date/private knowledge hallucinations, stale facts latency + token bloat (“RAG tax”)
Fine-tuning (PEFT/LoRA) new skill, consistent behavior domain jargon, strict style dataset curation, training ops
Hybrid (FT + RAG) skill + fresh facts expert assistant orchestration complexity

Heuristics

  • Fine-tune for skill, RAG for knowledge (best default for “expert assistants”).
  • If failures are “wrong facts” → RAG first.
  • If failures are “right facts but wrong behavior” → FT or better prompting.
  • If failures are “too slow/expensive” → routing + caching + smaller models before anything else.

Decision flow


3) Guardrails are architecture, not prompts

Guardrail coverage map

Input guardrails (protect system)

  • PII detect/redact
  • prompt injection detection
  • domain/topic gating

Output guardrails (protect user/business)

  • moderation/toxicity
  • grounding / factual consistency (esp. RAG)
  • schema checks (JSON, tools, code formatting)

Key implementation trick

  • Run guardrails asynchronously/parallel where possible to reduce latency; block only when triggered.

Parallel guardrail execution

Anti-patterns

  • “All safety in system prompt” (won’t hold under attack or drift).
  • No audit trail for enterprise workflows.
  • Guardrails that silently “modify” answers with no trace (destroys trust/debuggability).

4) Agents & orchestration: pick the simplest that works

Pattern selection

Pattern When it’s best Risk
Deterministic chain repeatable workflows (extract → validate → respond) low flexibility
Single agent + tools exploration + tool use with bounded scope tool misuse, loops
Multi-agent complex tasks w/ specialized roles cost + coordination failures

Heuristics

  • Start deterministic. Add agent autonomy only where it creates measurable user value.
  • Put budget + step limits + tool permissions around agents.

5) Performance engineering: win before you scale

The latency/cost levers (in order)

  1. Reduce tokens (shorter context, better chunking, compression)

  2. Cache

    • exact match cache (cheap)
    • semantic cache (bigger win, more complexity)
  3. Route models (cheap path for common queries; strong model for hard ones)

  4. Optimize serving (quantization, vLLM/TensorRT-LLM, batching)

Rule of thumb

  • Don’t pay the “RAG tax” on every request—route only queries that need retrieval.

6) Evaluation + Observability: non-negotiable for “production”

What to measure (beyond latency)

  • TTFT / p95 latency, throughput, cost per request
  • Cost per successful task (the metric that matters)
  • Hallucination/grounding rate
  • Guardrail trigger rate
  • User feedback (explicit + implicit regeneration/abandon)
  • End-to-end traces across retriever → model → validators

Eval toolbox

  • automated metrics (task-dependent)
  • LLM-as-a-judge with rubric (scalable)
  • human eval (gold standard for nuanced quality)

Heuristic: every production incident should become a test case in a regression suite.


7) AWS-first reference mapping (defaults, framework-agnostic)

(Use as a starting point—swap as needed.)

  • API/Edge: API Gateway + WAF
  • Orchestration: ECS/Fargate or Lambda; Step Functions for workflows
  • RAG store: OpenSearch / Aurora pgvector / DynamoDB+vector option / managed vector DB
  • Cache: ElastiCache (Redis)
  • Models: Bedrock or SageMaker (or external providers)
  • Observability: CloudWatch + X-Ray (plus LangSmith if using LangChain)
  • Feedback/eventing: Kinesis/SQS + S3 for logs + Athena/Glue for analysis

8) “Minimum viable production” checklist (what you ship first)

Architecture essentials

  • model router (at least 2 tiers)
  • retrieval (only if needed) + citations
  • input/output guardrails
  • request timeouts + retries + circuit breaker
  • structured logging + traces
  • eval harness + small golden set + regression tests

Defensive UX

  • set expectations, show sources, allow edits, “regenerate”, feedback buttons