Chapter 1

Chapter 1: ML Problem Framing

Learn how to frame ML problems correctly to avoid the most common failure mode in production ML systems - building the right model for the wrong problem.

ML Problem Framing

Why this step exists

Most ML failures are framing failures, not modeling failures:

  • You optimize the wrong target (proxy label mismatch).
  • "Great offline metrics, zero business impact."
  • You build a model when rules would've been cheaper + safer.
  • You design something that can't be served (features unavailable / latency impossible).

1) The Framing Stack (work top → down)

Level 0 — Business objective (the why)

Define the business problem in one sentence + one metric. Examples: reduce churn %, increase conversion %, cut manual review hours, reduce fraud loss $.

Heuristic: if you can't state a measurable KPI + timeframe, you don't have an ML project yet.

Level 1 — Product outcome (the what)

What should the product/system do differently after ML exists? Examples: "route tickets faster", "rank items better", "flag risky transactions".

Level 2 — Model goal (the prediction)

The model should output a prediction that enables the product outcome. Examples: "P(user purchases item X)", "P(transaction is fraud)".

Level 3 — Decision policy (the action)

How is prediction used to trigger action?

  • thresholding
  • top-K ranking
  • human review queue
  • block/allow

Rule of thumb: write this policy early—many "accuracy wins" don't matter because policy isn't actionable.


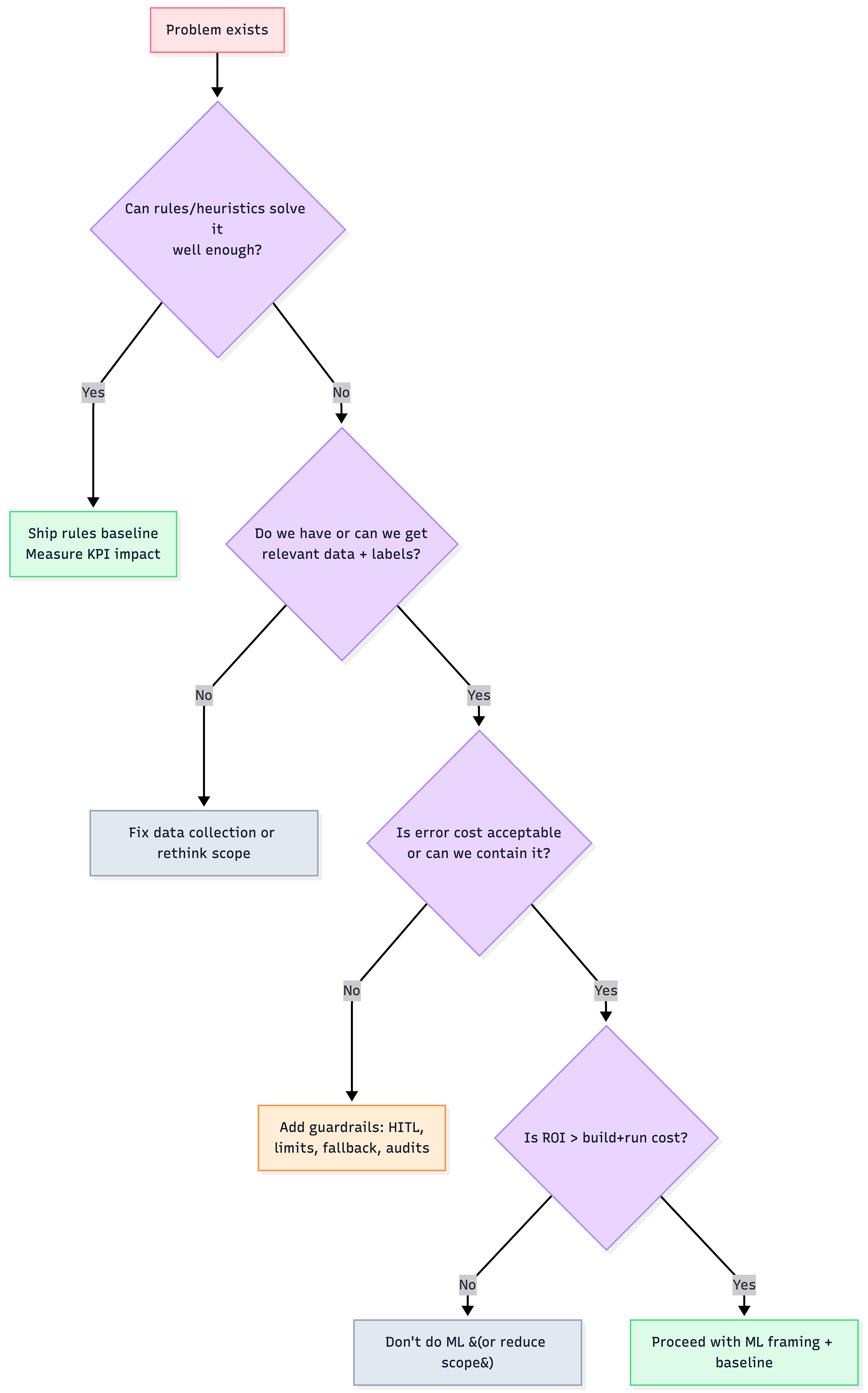
2) Should we use ML at all?

Fast decision tree

"Use ML when…" checklist

  • Patterns are too complex for explicit rules (vision/NLP/fraud-like signals).
  • The task repeats at scale (high volume decisions).
  • Data exists or can be created.
  • You can tolerate and manage errors (or add human-in-the-loop / guardrails).
  • The world changes (rules get brittle; retraining helps).

"Don't use ML when…"

  • Rules or simple stats achieve acceptable KPI.
  • Data is weak or cannot be collected.
  • Errors are catastrophic and can't be contained.
  • Interpretability/auditability is mandatory and black-box behavior is unacceptable (unless mitigated).
  • ROI doesn't justify ongoing maintenance.

3) Pick the right ML product archetype (drives requirements)

Archetype What it is Success focus Typical guardrails
Automation augmentation ("Software 2.0") Replace/augment rules with learned behavior measurable uplift vs baseline fallback to rules
Human-in-the-loop Model assists humans time saved + reduced mistakes queueing, confidence thresholds
Autonomous Model acts without humans failure rate + severity safety constraints, audits, staged rollout

Heuristic: the more autonomous, the more your roadmap becomes "risk + monitoring + rollback", not "accuracy".


4) Define the ML problem correctly (and avoid scaling traps)

Choose task type based on output

  • Classification (binary/multiclass/multilabel/high-cardinality)
  • Regression (scores/probabilities)
  • Generation (text/image/audio; usually needs eval + safety controls)

Framing trick: avoid "giant multiclass" when entities change

If the label space grows (apps/products/items), prefer:

  • score-based regression: P(user interacts | user features + item features) instead of "predict which item among 50k".

Heuristic: if you expect new classes weekly, don't hardwire class IDs into the model output.


5) Proxy labels: the single most common cause of "model works, product fails"

When the true outcome isn't directly labeled ("useful", "quality", "trust"), you choose a proxy.

Proxy label selection rubric

Score each candidate label on:

  1. Alignment with desired outcome
  2. Gaming risk (clickbait / spam incentives)
  3. Coverage (label volume + class balance)
  4. Latency (how quickly label arrives after prediction)
  5. Causal usefulness (does improving it plausibly move KPI?)
Ideal Outcome Proxy candidate Typical failure mode
"Useful content" click optimizes for sensationalism
"Purchase intent" add-to-cart abandonment mismatch
"Quality answer" thumbs-up selection bias (only some users rate)

Heuristic: prefer proxies closer to business value (purchase > click), even if sparser—then use sampling/weighting rather than downgrading the objective.


6) Feasibility & risk audit (do this before building anything big)

The 8 "production killers"

  1. Label scarcity / imbalance (rare positives)
  2. Feature not available at serving time (training/serving skew)
  3. Latency/QPS mismatch (p99 matters)
  4. Error cost underestimated (false positives vs false negatives)
  5. Distribution shift (drift, seasonality, new users/items)
  6. Adversarial behavior (fraud/spam)
  7. Compliance constraints (privacy/regulatory)
  8. Organizational readiness (no data pipeline, no owners, no monitoring budget)

Minimal feasibility table (use in kickoff)

Area Green means… Red means…
Data enough + reliable + legal missing/dirty/blocked
Labels obtainable + affordable no labeling path
Serving features + infra feasible skew/latency impossible
Risk failures contained catastrophic failures
ROI clear value + sponsor unclear or negative

7) Metrics that don't lie

Separate metrics (always)

  • Business KPI: what leadership cares about (conversion, churn, $ loss)
  • Model metric: offline evaluation (AUC/F1/RMSE/etc.)
  • Satisficing constraints: must-not-break (latency p99, precision floor, fairness checks)

Rule: pick one primary model metric, and treat everything else as constraints.

Multi-objective recommendation (pragmatic)

If you have conflicting goals (engagement vs quality vs safety), prefer decoupled models:

  • Model A scores quality
  • Model B scores engagement Then combine: final = α*quality + β*engagement

Why this wins: you can tune α/β without retraining the underlying models.


8) Validate the KPI link early (offline success ≠ real success)

Must-do experiment plan

  • Define baseline (rules / heuristic / existing system)
  • Ship to small slice (e.g., 1% traffic) with safe rollback
  • Run A/B test or staged rollout
  • Measure KPI + guardrail metrics

Common "why KPI didn't move" diagnosis

  • Prediction not early enough to act
  • You optimized the wrong proxy
  • The action policy is ineffective
  • Thresholds are wrong
  • Users adapt (feedback loops)

9) A practical framing workflow


10) The "One-page kickoff spec" (copy/paste)

  • Business KPI:
  • Target users & workflow change:
  • Decision being improved:
  • Model output:
  • Action policy: (threshold/top-K/HITL)
  • Primary model metric:
  • Constraints: (latency p99, precision floor, safety)
  • Proxy label + known risks:
  • Data sources + labeling plan:
  • Serving-time features confirmed: yes/no
  • Rollout plan: baseline → 1% → 10% → 50% → 100%
  • Owner + oncall + monitoring: