Chapter 1.3

Chapter 13: Deployment and Scaling

Deploy agents to production and implement scaling strategies to handle increasing load and complexity.

Deployment and Scaling

Once an AI agent is built and refined, the next challenge is deploying it in a robust, scalable manner. Deployment involves the infrastructure and engineering work to make the agent available to users (or integrated into business processes), and scaling involves handling increasing load, more users, or more instances of the agent while maintaining performance. Many of the principles from traditional software apply, but there are unique considerations with AI agents regarding state, model serving, and more.


Deployment Architecture Considerations

  • Microservice or Serverless: Often, an AI agent can be deployed as a microservice with a defined API endpoint (e.g., a REST or GraphQL API that takes in user input and returns the agent’s answer/action). Containerizing the agent service (Docker, etc.) allows it to run on cloud platforms or Kubernetes. Some teams use serverless functions for this, but long-running multi-step agents might not fit well in short-lived serverless contexts (unless you break it up).

  • State Management: Agents might need to maintain conversational state or long-term memory. This means your deployment might include a state store (like a database or cache) to keep context between requests. For a stateless use (each request independent), you can deploy behind a load balancer easily. For stateful (like multi-turn conversation), you need to ensure either session affinity (same user goes to same instance with the state) or a shared state layer (e.g., Redis storing conversation context accessible to all instances).

  • Model Serving: If using an external API (OpenAI etc.), deployment is easier in the sense you don’t host the model, but you rely on their availability. If hosting your own model (open- source LLM), you need to deploy it on appropriate hardware (GPUs). This might involve using specialized serving frameworks (like Hugging Face’s text-generation-inference, or NVIDIA’s Triton Inference Server). Ensure that the model server can autoscale or at least handle concurrency as needed. Model serving latency and memory footprint are key concerns; sometimes it’s beneficial to load one model per GPU and send requests to it, scaling GPUs as needed.

  • Tooling and Environment: The agent might rely on external tools (APIs, databases). Ensure in deployment those credentials and integrations are properly set up (with secret management for API keys, etc.). Also, consider network connectivity – if your agent needs internet (for web browsing), the environment must allow that, which can be a security concern; some deployments disallow arbitrary internet for production systems, so you might have to use approved proxies or sandbox what it can access.



Scalability Strategies

  • Horizontal Scaling: The straightforward approach is to run multiple instances of the agent service to handle more load. Using Kubernetes or similar orchestration, you can scale out pods as demand increases. Since LLM calls often are the bottleneck, you might scale based on CPU/GPU utilization or request rate. If the agent is stateless per request or uses external state, horizontal scaling is easy. If it holds memory in-process, you need sticky sessions or central memory.

  • Sharding by Function: If you have distinct types of agents or tasks, you could deploy them separately. For example, one service handles support questions, another handles generation of reports, etc., each scaled according to its usage. Or even within one agent’s workflow, one microservice for retrieval, one for LLM calls (though often coupling them is simpler).

  • Autoscaling and Load Balancing: Set up autoscaling rules (for cloud infra) based on latency or queue length. Use load balancers to distribute incoming requests. Ensure you have health checks – if an instance gets stuck (maybe a memory leak from big models), it should be restarted.

  • Batching of Requests: In high-throughput scenarios, you might batch multiple queries into one model forward pass (some frameworks allow that if using your own model). Batching can increase GPU utilization efficiency and reduce per-request overhead, but it adds a tiny delay to accumulate batch. For synchronous real-time, you might not batch unless you have steady volume to justify it.

  • Multi-Tenancy vs Dedicated Instances: Decide if one deployed instance of agent service can handle multiple customers or tasks (with conditional logic inside), or if you spin up separate instances per client (some enterprise contexts prefer isolated deployment per tenant for data isolation, which affects scaling since each one might need separate scaling).

  • Continuous Deployment: As you update the agent (prompt tweaks, model updates, code changes), you should have a pipeline for deploying updates safely. This could involve A/B testing new versions (route a small % of traffic to new agent version to monitor performance before full rollout) or shadow testing (new agent runs in parallel on traffic without affecting user, to compare outputs).

  • Canarying Model Updates: If, for example, you fine-tune a new model version and deploy it, monitor metrics closely – if quality or latency regresses, have ability to rollback quickly to previous model. This parallels normal software but models can behave unpredictably on subtle changes, so be cautious.

  • Geographical Scaling: If users are global, consider deploying agents in multiple regions to reduce latency and meet data residency requirements. This might mean multiple model endpoints across regions, with region-specific knowledge bases or a globally replicated knowledge base.


Production Challenges

  • Cold Starts: If using serverless or on-demand scaling, loading a large model can be slow (tens of seconds). To mitigate this, keep a baseline of warm instances, or use techniques like snapshotting model state. If using an API, not an issue except if the API itself has cold start issues at provider side.

  • Logging at Scale: Logging every prompt and step is great for debugging, but in production at high QPS, that’s a lot of logs (and possibly sensitive data in logs). You need a strategy: sample logs, or route them to secure storage, and ensure logging doesn’t become so heavy that it slows the system or costs a lot (log storage cost). You can have toggles to reduce log verbosity if needed.

  • Monitoring at Scale: Ensure your monitoring can handle high volume: aggregated metrics are better than storing every detail for long periods. Use tracing only on sampled requests perhaps. There are tools (like OpenTelemetry) that can handle high throughput with sampling.

  • Dealing with Model Errors: Sometimes the model might crash or return an invalid format that your code doesn’t parse. Your service should handle exceptions gracefully – maybe try again or return a fallback. Similarly, if an external API fails, catch that and respond appropriately (maybe “I’m sorry, I cannot retrieve info right now” rather than hanging).

  • Security and Access Control: As covered later, deploying at scale means implementing security – authentication on the agent API (so only authorized calls come), encryption of data in transit and at rest, etc. If integrated into a product, ensure the agent respects user permissions (as mentioned earlier, e.g. one user shouldn’t retrieve another’s data).

  • Continuous Integration for Agent Changes: If you change the prompt or logic, you ideally want automated tests to ensure the agent still works on key scenarios. Setting up a CI pipeline that runs a suite of test prompts through the agent and checks outputs (or at least checks for no errors, and maybe some regex validation of outputs) can catch obvious regressions. It’s tricky to test AI output correctness automatically, but you can test structural things (like: Does the agent produce an answer when given a known easy question? Does it properly call a tool when required?).

  • Capacity Planning: Especially for costly components like LLMs, plan capacity. If self-hosting, how many GPU servers do you need to meet peak demand with acceptable latency? If using an API, understand rate limits or quotas of your API plan and ensure you’re not exceeding them (or have arrangements for higher limits if needed). Nothing worse than your agent hitting a cap and going down. Use backpressure if near limits (i.e., queue or throttle requests rather than overwhelming the upstream).

  • Graceful Degradation: In case something fails (like the LLM API is down or too slow), have a fallback path. For example, perhaps default to a simpler response, or notify user of delay, or allow a manual handover to human. Plan how the system behaves under partial outages.

  • Resilience: Use retries for transient errors (network issues calling an API). If you have multi- agent setups, ensure one agent’s failure doesn’t block the others indefinitely (timeouts, etc.). Possibly use a saga or workflow pattern to recover from failures at certain steps.


Infrastructure as Code: Manage the deployment config (Dockerfiles, Kubernetes manifests, etc.) as code so you can reproduce and adjust easily. Many treat the prompt or model version as part of config too, to roll out changes systematically.


Scaling Multi-Agent Systems: If you have multiple cooperating agents, you might either deploy them as separate services or as part of one runtime. If separate, consider the latency overhead of them communicating. If one agent calls another via network, that adds latency; you could instead instantiate them within one process. But separate services can scale independently if one agent is more heavily used than another.


Use of Orchestration Tools: Tools like Kubernetes, Docker Swarm, or cloud-specific services (AWS ECS, Azure Container Instances, etc.) help automate scaling and deployment. They monitor health, restart on failures, and so forth. Embrace those rather than running things manually on a VM.


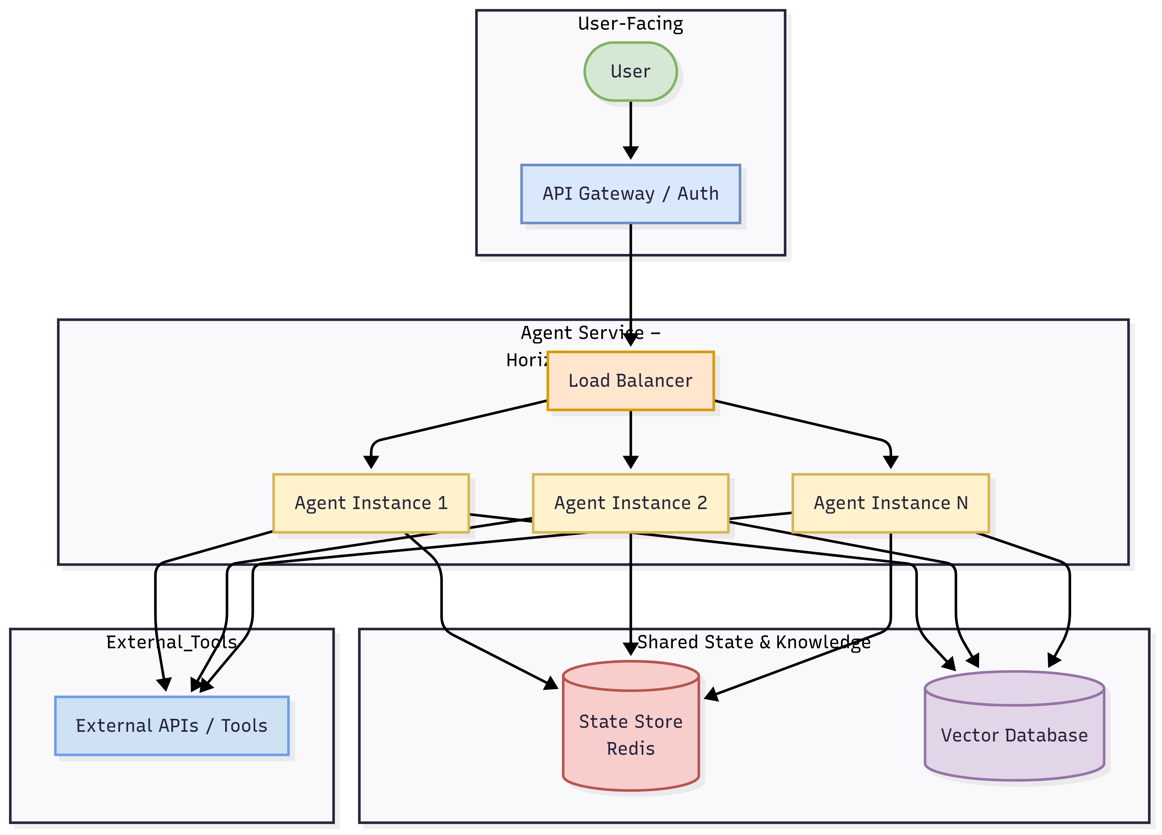
Example – Scalable Architecture:

Imagine deploying a chatbot agent in a cloud-native way:

  • You containerize the agent code (which might use OpenAI’s API).

  • Deploy it on Kubernetes behind a load balancer. Configure autoscaling: min 2 pods, up to 10 based on CPU usage or request rate.

  • Use Redis as an in-memory store for conversation context keyed by session ID (so any pod can retrieve context if it gets that session’s request).

  • Use a vector DB service (like Pinecone) for knowledge retrieval, which itself scales horizontally.

  • The system is fronted by an API gateway that handles auth and routing to the agent service.

  • You’ve set up logging to ElasticSearch/CloudWatch for all interactions (with PII redaction).

  • Monitoring via Prometheus/Grafana tracks response time, errors, token usage; alerts to on- call engineer if e.g. error rate >5%.

  • On the security side, secrets for API keys are in Kubernetes secrets, not hardcoded. Network policies restrict what external domains the pods can call (maybe only allowed to call OpenAI and internal services).

  • For scaling up, you periodically run load tests to ensure it can handle expected peak (e.g., Black Friday traffic if support agent).

  • If tomorrow you need to deploy a second agent (say a different skill), you either reuse the same infrastructure (if it’s part of same service with config) or replicate the deployment with different parameters.


Deployment Pipelines and Versioning: Also ensure you version your agent models and prompts. For example, “Agent v1.3” corresponds to a certain prompt, certain toolset, maybe a certain model snapshot. If v1.4 has changes, keep an ability to roll back to v1.3 if needed. Deploy new versions gradually (canary) and maybe run them in parallel hidden to evaluate. Continuous deployment is great but be careful with AI – sometimes a small change leads to unforeseen behavior; having that gating via tests or staged rollout is wise.


In summary, Deploying Scalable Agents requires combining traditional software DevOps/MLOps rigor with the specific demands of AI – large models, stateful interactions, and third-party dependencies. With a good architecture, one can scale from a prototype handling 1 request/minute to a production system handling hundreds or thousands concurrently, while maintaining reliability and performance. The key is to plan for scale early: design stateless where possible, externalize state, use proven infrastructure solutions, and thoroughly test under load. By doing so, you ensure your clever AI agent doesn’t falter when it meets real-world volumes and complexity.